Sector Cuaternario Mapa Conceptual
Cuadro sinóptico con los diferentes sectores económicos. Primario secundario y.

Sector Cuaternario Ejemplos Y Caracteristicas
De esta manera las empresas del sector cuaternario crean valor a partir de ideas científicas que aplican a los otros 3 sectores de la economía.

Sector Cuaternario Mapa Conceptual. Actividades del sector terciario. Imagen que muestra un mapa conceptual con los diferentes sectores económicos que existen. El mapa conceptual se encuentra en al imagen adjunta y la incidencia es que estos sectores en conjunto forman parte del Producto Interno Bruto de la economía. Cada día es más común el uso del término cuaternario para referirse a estas actividades en gran parte porque cada día existen. Yuth altamar brayan bolaÑos henry diaz adrian montes andres angulo.
SECTORES ECONÓMICOS - Mapa Mental. ALBERTO CARLO DANDREIS ZAPATA CORPORACION UNIVERSITARIA MINUTO DE DIOS UNIMINUTO AREA. Características del sector cuaternario. El cuarto sector en España está presente en SANNAS una asociación de más de 90 empresas y autónomos con ánimo de cambio que apuestan por los 3 pilares de la sostenibilidadOtro ejemplo de empresa del cuarto sector económico en España es Mondragón en el País Vasco una multinacional formada por diferentes cooperativas que tiene objetivos. Se basan en el conocimiento.
Todas aquellas actividades que no pueden considerarse extractivas primario o de transformación industria. YUTH ALTAMAR BRAYAN BOLAÑOS HENRY DIAZ ADRIAN MONTES ANDRES ANGULO DOCENTE. Mapa conceptual de que es una actividad económica. En Colombia desde 1968 estas actividades son promovidas financiadas y supervisadas por Colciencias. 9Clases de industria de cada uno.
En algunas ocasiones se las. Ad Download software to make mind maps flowcharts diagrams and more. 10Carateristicas del sector terciario y elaborar un mapa conceptual lo mismo con el cuartuario segundario y primario. Sin embargo las actividades económicas del sector cuaternario implican la creatividad la inventiva y la generación de nuevo conocimiento. Intercambio de informacion sector turistico se refiere a.
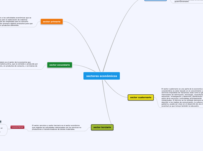
La investigadora biotecnológica Laufey Hrólfsdóttir. Sector secundario Mind Map by Roberto Vicente Rodriguez Blanco updated more than 1 year ago More Less Created by Roberto Vicente Rodriguez Blanco about 4 years ago. Esto incluye a los trabajos que conciben crean interpretan organizan dirigen y transmiten con la ayuda y soporte del conocimiento científico y técnico. Sector cuaternario El sector cuaternario es una parte de la economía cuya característica es estar basado en el conocimiento y tener servicios imposibles de mecanizar tales como la generación e intercambio de información tecnología consultoría educación investigación y desarrollo planificación financiera entre otros servicios o actividades principalmente intelectuales. Imagen con cuadro sinóptico sobre las actividades económicas que existen.
En él se agrupan una serie de actividades altamente intelectuales y especializadas como la investigación el desarrollo la innovación lo que se denomina IDi. Sector primario Sector secundario Sector terciario Sector cuaternario Los sectores económicos 3. El sector cuaternario está muy relacionado con el terciario ya que durante un tiempo muchas de las actividades cuaternarias fueron colocadas en el terciario debido a que la creación del sector cuaternario es relativamente cercano. Qué es el sector cuaternario. 8Definicion de pesca y sus tipo.
Award winning brainstorming and mind mapping software for PC and Mac. Sector Primario Está conformado por aquellas actividades económicas que se basan en la obtención de las materias primas como por ejemplo una expresa que explota el trigo. Realizan tareas imposibles de mecanizar. El sector cuaternario es aquel segmento de la economía que se dedica a ampliación del conocimiento. El sector cuaternario es una parte de la economía cuya característica es estar basado en el conocimiento y tener servicios imposibles de mecanizar tales como la generación e intercambio de información tecnología consultoría educación investigación y desarrollo planificación financiera entre otros servicios o actividades principalmente.
Corporacion universitaria minuto de dios uniminuto area. 28-oct-2020 - Para hablar sobre uno de estos nuevos tipos de actividades económicas en esta lección de unPROFESOR vamos a ofrecerte un listado de. Las actividades más aceptadas como propias del sector cuaternario son la ciencia y la tecnología. 7Clases de ganadería y sus tipos. Alberto carlo dandreis zapata.
MAPA CONCEPTUAL DE EL SECTOR TERCIARIO Y EL SECTOR CUATERNARIO. Sector primario secundario y terciario. MAPA CONCEPTUAL DE EL SECTOR TERCIARIO Y EL SECTOR CUATERNARIO by marlon hernan reyes garcia. El sector cuaternario es una parte de la economía cuya característica es estar basado en el conocimiento e incluir servicios imposibles de mecanizar tales como la generación e intercambio de información tecnología consultoría. El sector cuaternario se refiere a todas aquellas labores donde se obtienen herramientas tangibles e intangibles que permiten alcanzar una mayor eficiencia en los procesos productivos.
Como ya indicamos antes la creciente complejidad de las sociedades y economías actuales ha hecho que se comience a diferenciar y a estudiar un cuarto sector en las economías más avanzadas. Sector terciario 4º Primaria. El sector cuaternario son las actividades económicas basadas en labores intelectuales o economía del conocimiento. Actividades del sector cuaternario importancia del sector cuaternario definicion. Las principales características de las actividades del sector cuaternario son las siguientes.
Mind Map by Roberto Vicente Rodriguez Blanco created more than 1 year ago. MAPA CONCEPTUAL SECTOR CUATERNARIO PRESENTADO POR. Mapa conceptual sector cuaternario. Las empresas biotecnológicas son algunas de las primeras integrantes del sector cuaternario. Es decir aquel relacionado principalmente con la investigación y desarrollo.
ADMINISTRACION DE EMPRESAS BARRANQUILLA 2020 SECTOR CUATERNARIO.
Sectores Economicos Mapa Mental

Economia Cuaternaria Y Quinaria El Diseno Y Los Activos Intangibles Catedra Rodriguez Alcala

Mapa Conceptual De El Sector Terciario Y El Sector Cuaternario By Sebastian Valbuena

Sector Cuaternario Mapa Mental
Mapa Conceptual De Actividades Economicas Geno

Sector Cuaternario Mapa Conceptual Atlanta

Sector Cua By Jose Pina Urbina

El Sector Cuaternario By Leidy Lerma

Post a Comment for "Sector Cuaternario Mapa Conceptual"