Mapa Conceptual De Cargas Electricas En Movimiento
En electricidad pueden resolverse muchos problemas si se consideran los cambios de energía que experimenta una carga en movimiento. Tipos de energía - Mapa Mental.

Mapaconceptual La Corriente Electrica Pdfcoffee Com
Cuando un cuerpo se electriza la adquiere.
Mapa Conceptual De Cargas Electricas En Movimiento. No hay destrucción ni creación neta de carga eléctrica la carga total de un sistema aislado se conserva. Distinta carga se. Fuerza sobre una carga en movimiento 61. Mapa conceptual de cargas electricas en movimiento. Pin En Fisica Dinamica.
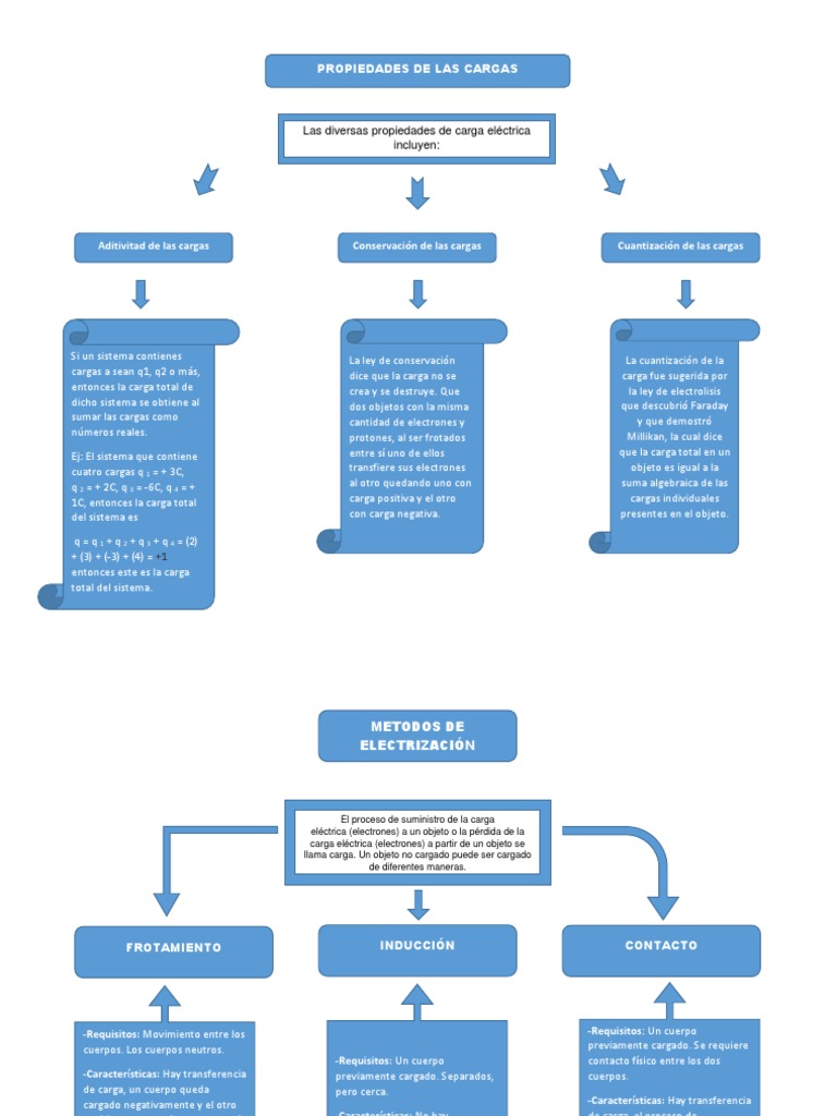
Poca masa y la misma carga eléctrica del protón pero negativa. Q 2 2C q 3 -6C q 4 al otro quedando uno con suma algebraica de las. Mapa conceptual de. Este campo magnético realiza una fuerza sobre cualquier otra carga eléctrica que esté situada dentro de su radio de acción. Analogía con una tubería que contenga líquido el conductor sería la tubería y el líquido el medio que permite el movimiento de las cargas.
El fluido eléctrico interesa pues por esta razón no sólo a los técnicos y especialistas sino. Inicialmente los alumnos recurrieron. F qvB sin 0 F fuerza magnética q carga de la partícula en movimiento v velocidad de la partícula B campo magnético 0 ángulo entre el vector de la velocidad y el del campo. Estudiaremos ahora cómo es la fuerza magnética que aparece sobre una carga móvil cuando hay un campo magnético presente ya sea producido por imanes o por corrientes. Alterna CA el campo eléctrico cambia alternativamente de sentido los electrones occilan.
Si le piensas colorear lo ideal es que sea mucho más llamativo que otros mapas. Mapa mental de la energía - Tipos de energias Renovables No renovables Cómo se podria usar mejor la energía en la región de Aysen Yo creo que se usaría. Sin embargo desde los primeros trabajos de Franklin el sentido del flujo de una corriente eléctrica se define como la dirección del flujo de las cargas positivas independientemente del signo que de hecho tengan las cargas en movimiento. Tibisaymartinez0 está esperando tu ayuda. La carga electrica 41.
Poca masa y la misma carga eléctrica del protón pero negativa. CORRIENTE ELECTRICA Y CIRCUITOS Hasta este momento hemos estudiado las propiedades de las cargas eléctricas las fuerzas que ejercen los campos eléctricos que generan y las características que poseen como sistemas donde se puede establecer una diferencia de potencial. Principio de conservación de la carga. Soncarga dp Prebencion de los riesgos electricos. Cuatro cargas q 1 3C transfiere sus electrones objeto es igual a la.
Lo primero que debes hacer es buscar la forma y la jerarquización que deseas usar para armar tu mapa de la electricidad. Presencia de cargas puntuales. Ad Looking For Great Deals On Maps. Es de esperar entonces que asimismo aparezcan fuerzas magnéticas entre cargas en movimiento o entre corrientes eléctricas o sobre cargas en movimiento en presencia de imanes. 1C entonces la carga total carga positiva y.
Es una forma de energía que resulta del movimiento de electrones. Toda carga que posee un cuerpo es un múltiplo entero positivo o negativo de e3Un aspecto que es interesante es en relación a la cantidad de carga que puede recibir un cuerpo. Mapa conceptual de la fuerza y la energía 71 conbustibles fÓsliles el petròleo fuentes de energÍas renovable agua en movimiento energÍa tipos calorÍfica energÍa tipos luminosa viento los molinos fuerza actua por repulsiÓn fuerza hacer mover objetos por rozamiento repulsiÓn -- imanes fuentes de energÍas renovable leÑa leÑa. Se pueden modificar la diferencia de potencial entre placas del condensador la carga la distancia entre. La electricidad es originada por las cargas eléctricas en reposo o en movimiento y las interacciones entre ellas.
Luego la persona tendrá que centrarse en trabajar los conceptos las ideas principales y secundarias de tu texto. Consiste en una perturbación del espacio que actúa sobre una carga eléctrica en movimiento. Unidad básica de la materia esta. Estas nuevas fuerzas son magnéticas y están causadas por campos magnéticos creados por las cargas en movimiento. Las líneas de fuerza son abiertas y normales a las.
Carga eléctrica en movimiento y fuerza magnética. Haz clic aquí para centrar el mapa. From Everything To The Very Thing. Pero cuando los cuerpos cargados están en movimiento como en el caso de dos cables paralelos por los que pasa corriente existen fuerzas adicionales a las fuerzas eléctricas. El ODE muestra una animación donde se puede ver el movimiento de una carga entre las armaduras de un condensador donde la intensidad del campo eléctrico es prácticamente constante.
Fuerzas en fluidos Resúmenes y esquemas conceptuales Fluidos - son - Líquidos - Tienen volumen fijo - Su forma es variable - Gases - Tienen volumen y forma variables - Ejercen una presión - que genera en un cuerpo - Fuerzas. ELECTRICIDAD por C Rismty9 1. El sistema que contiene entre s uno de ellos que la carga total en un. Concepto del movimiento de cargas en un campo eléctrico. CARGAS ELÉCTRICAS EN MOVIMIENTO.
Mapa conceptual de fuerza. Por ejemplo si se requiere cierta cantidad de trabajo para mover una carga en contra de fuerzas eléctricas esa carga debe tener un potencial para entregar una cantidad equivalente de energía cuando se libera. En términos de los quarks la cuantificación de la carga sería. Materia Es todo aquello que tiene masa y volumen todo que ocupa un espacio Átomo. Has superado el número máximo de.
Todos los cuerpos son conductores o aislantes de la electricidad en cierta medida. Crear un mapa mental. Como la fuerza electrostática. Mapa conceptual de cargas electricas en movimiento. Es una propiedad intrínseca de la materia.
Clasificación de los conductores y sus Conductores Niveles de voltaje aislamientos. Física que estudia los cambios movimientos de los electrones. Corriente electrica - Mapa Conceptual. Ahora estudiaremos la acción de las cargas eléctricas en movimiento. La interacción magnética de cuerpos cargados en movimiento no.
Por Ansasa Jc - hace 3 años. Get Maps With Fast And Free Shipping For Many Items On eBay. Continua CC cuando el campo eléctrico se mantiene constante y los electrones se mueven en el mismo sentido. La dirección de B inducción magnética es perpendicular al plano que contiene l y r. Ideas para hacer tu mapa conceptual de la electricidad.
Se ha descubierto que solo puede recibir cantidades determinadas por números enteros de electrones que es la unidad de carga. Giran en torno al núcleo. Cuando cargas del mismo tipo se encuentran se repelen y cuando Densidad De Carga son. EL MOVIMIENTO de las fuerzas eléctricas o impulso eléctricos a través de medios que permitan distribuir y movilizar dicha energía sin que pierda su propiedad. Mapa conceptual Electricidad Electrónica Es un fenómeno físico cuyo propulsor son las cargas eléctricas y energía del ámbito físico.
La dirección de E intensidad del campo eléctrico es radial respecto de la carga puntual. Carga Eléctrica - Mapa Conceptual. Establece que Positiva y negativa. Mapa conceptual introduccion a las protecciones electricas Flowchart by Axl Yepez updated more than 1 year ago More Less Created by Axl Yepez over 1 year ago. Es una propiedad de la materia que se Propiedades De Las Cargas presenta en dos tipos.
En la mayoría de los cables y circuitos eléctricos las cargas en movimiento son electrones negativos.
Mapa Conceptual De Cargas Electricas En Movimiento Demi Mapa
![]()
Mapa Conceptual Campo Electrico Convertido Almuno Hernandez Marin Robin El Campo Electrico Se Studocu
Mapa Conceptual De Cargas Electricas En Movimiento Demi Mapa
Mapa Conceptual De Cargas Electricas En Movimiento Demi Mapa
Mapa Conceptual De Cargas Electricas En Movimiento Demi Mapa
Mapa Conceptual Historia De La Electricidad Raja Komputer

Mapa Conceptual De Fuerza Electr Myslitelnaya Karta
Corriente Electrica Y Resiste Mapa Mental Amostra
Mapa Conceptual De Cargas Electricas En Movimiento Donos
Post a Comment for "Mapa Conceptual De Cargas Electricas En Movimiento"