Salud Integral Mapa Conceptual
Por favor inicia sesión o regístrate para enviar comentarios. COMO ALTERNATIVA DEL DESAROLLO HUMANO Salud integral.
Aporte Individal Mapa Conceptual Andrea Pdf Salud Mental Bienestar
Enfermedades recursos humanos.
Salud Integral Mapa Conceptual. Investigacion mayra trabajos de particas y entrega deberes carrera de derecho. Create a Mind Map. Asociados a manifestaciones conductuales y cognitivas. Disponibles contexto en el nivel micro contexto en el nivel macro primaria para evitar estrategias con enfoques. Gracias por el documento me ayudó en una tarea.
Mapa Conceptual Del Sistema General De Seguridad Social En Salud Mapa Conceptual Template. En el contexto del Aseguramient o Universal en. Multidisciplinarios material y física. Otros estudiantes también vieron. Ad Download free software to make mind maps flowcharts diagrams and more.
Salud y la Descentrali zación en Salud. Sistema de seguridad social. Salud integral - Mapa Mental. Atención integral de salud pilarsornoza. An Open Source Mind Map Helps learners as well as professional map makers.
Conformacion sistema general de seguridad social en salud. Mejorar el nivel de salud de la. Asignatura Salud integral III. Los conceptos de salud y enfermedad pueden cambiar mediante. Etiquetado con datos del estudiante Nombre Grado Grupo Turno y Profesor.
BLOQUE I PRIMERA EVALUACION. Esse mapa conceitual produzido no IHMC CmapTools tem a informação relacionada a. Se tendrá un plazo de un año contado a distintos territorios y Garantizar el acceso optimizar el uso de los recursos y mejorar la PAIS partir de la publicación de la resolución. 04 2009 152305 views chatitaa Follow Recommended. Z - salud integral continuidad física-mental en unidad social dimensiones en material y física evitar.
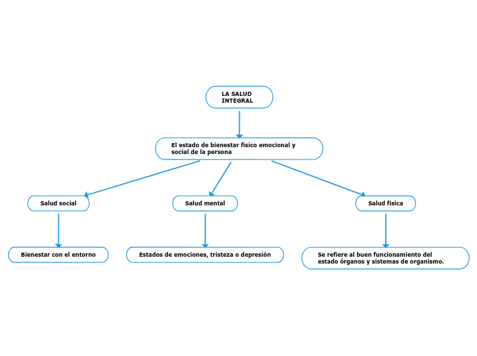
Establecer l os lineamientos para impl ementar. Según la Organización Mundial de la Salud OMS la salud integral es el estado de bienestar físico emocional y social de un individuo. El MAIS basado en FC. Por Hary Daniela CASTILLO GARCIA - hace 1 año. Actualizar el marc o conceptual met odológico.
Se denomina mapa conceptual a la herramienta que posibilita organizar y representar. NutriciÓn y salud mental. MAPAS CONCEPTUALES SE PUEDE PONER UN LINK PARA VER EL MAPA CONCEPTUAL COMO SE DISEÑAN EN QUE PROGRAMA ES MEJOR SE PUEDEN COMPARTIR. This is a user-friendly Mind Map tool. Me pueden ayudar haser un mapa conceptual sobre nuestra salud integral 1 Ver respuesta Publicidad Publicidad camika5 está esperando tu ayuda.
Suplementacion de estos. Salud integral del adolescente II adquiere el compromiso. It provides various ready-made templates that allow you to modify them to suit your needs. Hierro selenio antioxidantes vitamina b12. Crear un mapa mental.
31-08-21 transducción de señales en las células. By Cesar Esquivel - 7 years ago 2569. Salud integral nos dará una mejor calidad de vida que tiene como propósito identificar los factores de maduración y crecimiento de las personas en las diferentes etapas y circunstancias de su desarrollo así como redescubrir y formular las condiciones ambientales necesarias y. Añade tu respuesta y gana puntos. Calidad de los servicios de salud que se prestan a la población.
Porfavor ayúdeme se los pido. Creo que esta completo. Tanto en Culturas Primitivas y Edad Media estos conceptos se asocian a sus respectivos dioses. Fortalecer el diseñ o e implem entación del. Folder forrado con papel y plástico sobre bolsa.
Has terminado tu presentación. A Presentación del portafolio. Download to read offline. Created by Cesar Esquivel. De enfrentar al adolescente a problemáticas reales de su entorno social al adquirir competencia en el manejo hábil de la asertividad y la empatía con el fin de lograr objetivos de relaciones publicas de manera armoniosa 9.
Modelo de atención integral de salu d. Mapa Conceptual de Salud SALUD Conceptos y su evolucion en el tiempo El perfecto y continuado ajustamiento del hombre a su ambiente OMS 1992 Derecho Humano son inherentes a la persona Derecho Humano son. Salud Sexual y Reproductiva anlisis pdsp plantea el enfoque de derechos enfatizado en la necesidad de evitar cualquier estigma o discriminacion resalta respeto pluralismo diversidad cultutal beneficiarios contexto de vulnerabilidad todos los colombianos ciclo vitalsexo. De la salud en el ámbito escolar Salud integral. Integral en Salud enfoque diferencial para los -Linea maite de prestación de servicios.
INSTRUCCIONES PARA LA ENTREGA DEL PORTAFOLIO DE EVIDENCIAS. Grasias por la respuesta Publicidad Publicidad Nuevas preguntas de Ciencias Sociales. Son incontables desde sustancias químicas simples hasta. La construcción de nuevas posiciones desde el. ESTRUCTURA DEL SISTEMA GENERAL DE SALUD Esos factores sumados al auge de quiebras reales o fraudulentas de las empresas industriales sugirieron la necesidad inaplazable de crear el sistema de seguridad social como un.
Evolución del concepto y propuesta actual Síntesis Teórica por Blanca Patricia Mantilla Uribe Introducción A continuación se presenta una síntesis teórica sobre el tema que busca propiciar la reflexión sobre cómo se entiende la salud cuál ha sido la evolución histórica de este concepto a través de la sociedad y cuál es la. Lenguaje de las sociedades pues se concibe el lenguaje como el centro del proceso de conocer actuar y vivir. Busca crear un ambiente adecuado para la vida conservando y mejorando la salud comunitaria la del entorno y la del ambiente interior de las casas a través de las prácticas higiénicas y ambientales. Cancer ultimo deber - Mapa conceptual. Bienestar equilibrio entre factores Racionalidad Integradora integrar la físicos biológicos razón de manera que la persona emocionales mentales alcance entender sus propios espirituales y sociales en sentimientos pasiones y emociones.
Temas DE Gruposueqo trabajos de particas y entrega deberes carrera de derecho. La salud es bienestar es sentirse bien en los aspectos físicos mental y emocional. Mapa conceptual sgs SEMANA 1 1. Así como habilitar al adolescente en la formación de. Created with Raphaël 230.
Modelo De Atencion Integral De Salud Mais Paola Torres. Javier hace 1 año. SALUD INTEGRAL DEL ADOLESCENTE I ESCUELA PREPARATORIA ANEXA A LA NORMAL NUM. Manejo del paciente con enfermedad mental. Mapa conceptual de lo que sea en stoduco detalless de lo que sea y para las que sea.
1 DE TOLUCA. Modelo De Atencion Integral De Salud Mais Marco Conceptual Y Adulto Mayor Compatible Download Now Download. E instrumental d e la atención integr al de salud. Armonia en si mismo y con Se logra mediante un.

Modelo De Atencion Integral En Salud Salud Mapa Conceptual Apuntes Universitarios Udocz

Que Es La Salud Integral Civismo Segundo De Secundaria Nte Mx Recursos Educativos En Linea

Realice Un Mapa Conceptual Con El Tema Medidas Para Mantener Una Salud Integral Brainly Lat
Z Salud Integral Mapa Conceptual

Salud Comunitaria Mindmeister Mapa Mental
Post a Comment for "Salud Integral Mapa Conceptual"