Mapa Conceptual De Razones Y Proporciones
Se manejaran las dos formas si no se especifica cual es con respecto de la otra. ESQUEMA DEL PROYECTO DE INVESTIGACIÓN.
Razones Y Proporciones Mapa Mental
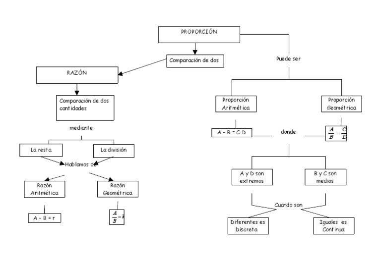
La razón aritmética es la que expresa la diferencia entre las cantidades correlativas de una progresión aritmética.
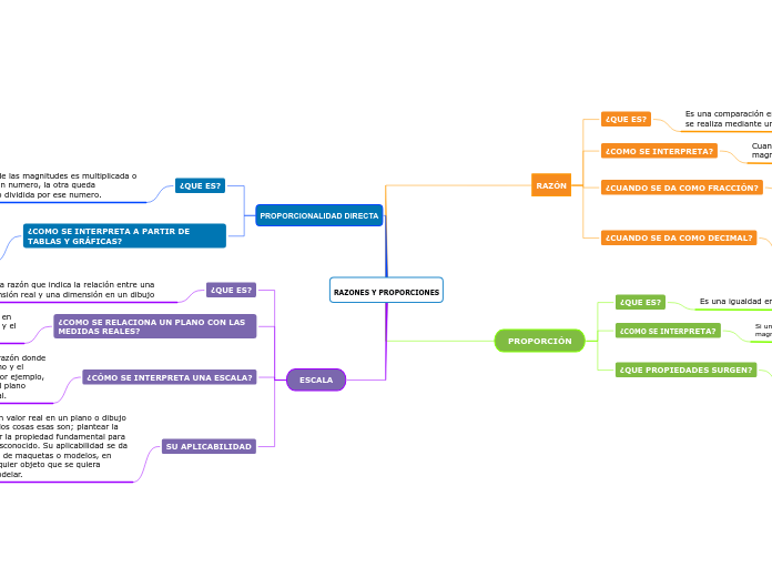
Mapa Conceptual De Razones Y Proporciones. Seleccionar ideas principales. Una proporción geométrica se escribe de los dos modos siguientes. COCIENTE O Di visión ENTRE DOS NúMEROS O CANTIDADES COMPROBABLES ENTRE SI pROPORCIÓN pROPORCIÓN Igualdad entre dos razones El producto de los extremos debe ser igual al producto de los medios para que exista una proporción Regla. Has terminado tu presentación. El siguiente mapa conceptual muestra a modo de resumen los contenidos mas relevantes del tema de Razones y Proporciones que es la base de todo mi proyecto en el se nombran los datos principales y las fórmulas más concocidas que ayudan a una mejor y mas rápida entrega de conocimientos a nuestros alumnos y alumnas.
MÉTODO DE PROYECTOS PLANTEAMIENTO DEL TRABAJO. Para compararlas tenemos muchas opciones válidas pero la que nos provee de información más rápidamente es la razón que está relacionada con la proporción. El siguiente recurso trata acerca de las razones y proporciones. Resultado de la comparacin de dos cantidades de la misma especie con el fin de precisar. Construir el mapa conceptual considerando las características que debe tener.
A b c d --- ab. Publicado por LUIS ALVAREZ en 504 No hay comentarios. Aqui les dejo mas recursos para un uso productivo de las TICs en la educacion y lo mejor. Razones PROPORCIONES Y TAZAS O RAZONES rAZÓN razón. She earns 120 for each chore she does and can do fractions of chores.
Se llama razón a la comparación de dos cantidades. Lee de arriba para abajo y de izquierda a derecha el mapa y determina las palabras de enlace o conectores que se necesitan para darle lógica a la lectura del mapa. NIVELACIÓN MATEMÁTICA 2014 1 ad n id r o s U me les Nú na a ci o R 2. Mapa conceptual de razon y proporcion profe julio Enviado por 14 de Noviembre de 2012 763 Palabras 4 Páginas 578. ámbito de las razones y proporciones porcentajes y potencias.
311 concepto 311- mapa conceptual 312- ejercicios. Es decir mediante un proceso proactivo donde usted es el protagonista. Mathematics 21062019 1800 cgonzalez1371. Recopilar información del tema tratado. Se trata de una oración la cual puede tener un valor verdadero o falso este tipo de enunciados deben tener un sentido y como su nombre lo indica.
Razones y proporciones de Luis Alvarez. MÉTODO DE PROYECTOS PLANTEAMIENTO DEL TRABAJO Elaborar un organizador visual Mapa Conceptual de tema Método de Proyecto concepto fases y componentes ESTUDIOS GENERALES Técnicas y Métodos de Aprendizaje Investigativo Técnicas y Métodos de Aprendizaje Investigativo Actividad Entregable I T EMA. En este caso 6 2127 y 8 28. Estas pueden ser aritméticas resta y geométricas división. Mapa Conceptual con información sobre el tema Razones y Proporciones posted by marlenypc 1140 p.
El siguiente mapa conceptual muestra a modo de resumen los contenidos mas relevantes del tema de Razones y Proporciones que es la base de todo mi proyecto en el se nombran los datos principales y las fórmulas más concocidas que ayudan a una mejor y mas rápida entrega de conocimientos a nuestros alumnos y alumnas. Enviar por correo electrónico Escribe un blog Compartir con Twitter Compartir con Facebook Compartir en Pinterest. - MAPA CONCEPTUAL Las Matemticas financieras. Buscar en este sitio. Cuadro Comparativo Función Exponencial y Función Logarítmica.
RAZONES O ÍNDICES FINANCIEROS Los estados financieros deben presentar los resultados de las operaciones los flujos de efectivo y la situación financiera de una entidad están representados por el estado por el estado de resultados o de ganancias y pérdidas el estado de movimiento o de flujo de efectivo o de fondos y el balance general. Razones y Proporciones Aprenderás a resolver problemas de proporción directa y de proporción inversa. Ejemplos de proposiciones en un mapa conceptual. Para practicar se presentan tres guías de trabajo. Se define como la igualdad entre dos razones geométricas o por cociente.
Crear un mapa mental. Ejemplo de proporción directa. Resumen Didáctica de La Lengua y La Literaturadoc. Razones y Proporciones OBJETIVO DEL TRABAJO. Award winning brainstorming and mind mapping software for PC and Mac.
MAPA MENTAL DE RAZÓN Y PROPORCION. 1 3 Uno es a dos como tres es a 2 6 seis. A 21 le hacemos corresponder 6 y a 28 le corresponde 8. La primera comienza con la conceptualización de la proporcionalidad para avanzar. PROCESO Para cumplir con la tarea asignada se debe tener en cuenta lo siguiente.
Domingo 22 de enero de 2017. Buscar en este sitio. Razones y proporciones Razones. 23 Proporciones Cuando en la situación considerada sólo intervienen dos pares de números que se corresponden se dice que se establece una proporción. Razones y Proporciones Mapa Conceptual.
Unidad 1 Competencias Sociolinguísticas. Una proporción es el resultado de igualar dos razones. Mapa conceptual de razon y proporcion en matematicas Razon. Es el resultado de la comparacin de dos cantidades de la misma especie. Recursos Educativos Abiertos REA.
Razones y Proporciones - Mapa Mental. La razón aritmética es la que expresa la diferencia entre las cantidades correlativas de una progresión aritmética. Una proporción es el resultado de igualar dos razones. Mapa conceptual de la razones y proporciones 2. Mapa conceptual de razones y proporciones.
Rg ab Rg ba nota. Razones y Proporciones Mapa Conceptual. Las proporciones son el resultado de comparaciones igualdades entre dos razones iguales que tienen el mismo valor. RAZONES Y PROPORCIONES - Matemáticas 1. Mide en el mapa y calcula las siguientes distancias en línea recta.
Por Luz Ariza - hace 9 años. Esquema y problemas sobre proporciones. Por tanto las dos series de números. Ad Download software to make mind maps flowcharts diagrams and more. RAZONES Y PROPORCIONES por joseph vargas bustamante 1.
Elaborar un organizador visual Mapa Conceptual de tema Método de Proyecto concepto fases y componentes Actividad Entregable I SPSU- 861 Técnicas y Métodos de Aprendizaje Investigativo Estudios generales Semestre I. En la vida real surgen muchas ocasiones en las que deseamos comparar dos cantidades. Esta guía pretende apoyarlo en la construcción de su aprendizaje bajo la premisa del aprender haciendo. 6 y 7 RAZONES Y PROPORCIONES teoria yejercicios solucionariodoc.
Razones Y Proporciones Mapa Mental Amostra

Mapa Conceptual De Razones Y Proporciones Lauze

Las Proporciones En Nuestra Vida Mapa Conceptual
Razones Y Proporciones Mindmeister Mapa Mental
Razones Y Proporciones Mapa Mental Amostra
Razones Y Proporciones Mapa Conceptual Pdf

Mapa Conceptual De Razones Y Proporciones Demi Mapa

3 1 1 Mapa Conceptual Matematicas 1
Post a Comment for "Mapa Conceptual De Razones Y Proporciones"