Mapa Conceptual Seccion 13 Niif Para Pymes
Una breve síntesis de lo contenido en la sección 1 de NIIF para PYMES llamada PEQUEÑAS Y MEDIANAS ENTIDADES. Sección 14 IFRS para PYMES.
Mapa Mental Seccion 7 Niif Para Pymes Pdf Estado De Flujo De Efectivo Normas Internacionales De Informacion Financiera
Una entidad reconocerá la emisión de acciones o de otros instrumentos de patrimonio como patrimonio cuando emita esos.
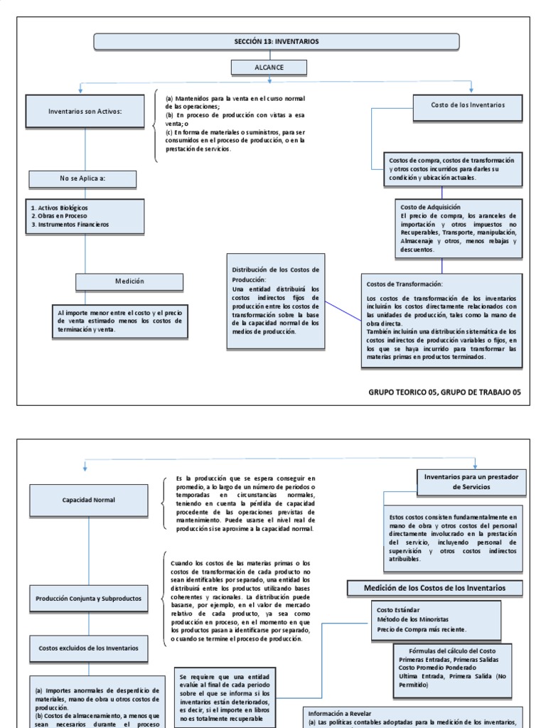
Mapa Conceptual Seccion 13 Niif Para Pymes. Seccion 2 niif para pymes. Esta sección se refiere a los estados financieros la forma en la que deben prepararse y de cómo se deben presentar. Seccion 3 Niif Para Pymes. NIIF PARA PYMES RECONOCIMIENTO RECONOCIMIENTO Patrimonio es la participación residual en los activos de una entidad una vez deducidos todos sus pasivos. B En proceso de producción con vistas a esa venta o.
Sección 13 Inventarios NIIF para las PYMES. Las características de las PYMES Quienes son las pequeñas y medianas entidades. Niif para pymes Seccion 1 - 2 1. NIIF para las PYMES el Glosario es parte de los requerimientos obligatorios. Accounting Challenges for Context and Productivity.
Inversiones en asociadas. MAPA CONCEPTUAL SECCION XIII DE NIIF PARA PYMES. Sección 13 inventarios slide share Líder Activo. 111 la sección 11 instrumentos financieros básicos y la sección 12 otros temas relacionados con los instrumentos financieros tratan del reconocimiento baja en cuentas medición e información a revelar de los. Mapa Conceptual Seccion 13 Niif Para Pymes Ilsi.
Documento Adobe Acrobat 3717 KB. Contabilidad Inventarios NIIF PARA LAS PYMES SECCION 13. Beneficios a Empleados Lorena Escobar Ruiz. Precio de compra aranceles de importaciónotros impuestos el transportela manipulación y otros costos. Los inventarios son activos.
Tendencias e innovación a la contaduría públicaeste canal nos servirá para poder aplicar correctamente normas internacionales de información financiera niif. Producto adaptado de las NIIF completas para las entidades privadas no cotizadas en bolsa. NIIF para Pymes_Mapa conceptual efracaballero. La sección 13 de la NIIF para las pymes establece los principios para el reconocimiento y medición de los inventarios. Consulte el material de entrenamiento y el estandar de NIIF para PYMES aplicables en Colombia a partir del periodo gravable 2015.
De niif para pymes seccion 5 de niif para pymes. Se pretende que la NIIF para. NIIF PARA LAS PYMES SECCION 1 Y 2 Que. Las normas emitidas por el IASB son las mas aceptadas vigentes en 122 países obligatorias en 105 jurisdicciones que representan 50 del PIB mundial. Marco Conceptual de las NIIF para pymes por Liseth Diaz 1.
86 86 encontró este documento útil Marcar este documento como útil. Sección 13 NIIF para las PYMES. Guardar Guardar Mapa Mental Seccion 13docx para más tarde. José Mauricio Alfaro Escobar. Estos apéndices son guías sin carácter obligatorio.
No tienen obligación pública de rendir cuentas. Puede realizar transacciones en moneda extranjera o bien puede tener negocios en el extranjero. La Norma mencionada anteriormente define los inventarios como activos. 14 A un 14 le pareció que este documento no es útil Marcar este documento como no útil. En la NIIF para las PYMES hay apéndices en la Sección 21 Provisiones y Contingencias la Sección 22 Pasivos y Patrimonio y la Sección 23 Ingreso de Actividades Ordinarias.
La NIIF para las PYMES tiene como objeto aplicarse a los estados financieros con propósito de información general solo de aquellas entidades que no tienen obligación pública de rendir cuentas. C En forma de materiales o suministros a ser consumidos en el. - Aguirre Urbina Mirella - Gavidia Condori Kevin - Lazo Huamani Carmen - Robles Espinoza Emily 2. No se aplica a la medición de inventarios mantenidos por. De niif para pymes seccion 4.
Carrusel anterior Carrusel siguiente. Mantenidos para la venta. Los retos de la contabilidad para el contexto y la productividad IFRS and SMES. Seccion 13 14 15 niif para pymes Marisol Espinoza. El 14 de diciembre del 2015 se expidió el Decreto Único Reglamentario 2420 dentro del cual se establece el Marco Técnico Normativo para las empresas pertenecientes al Grupo 2 medianas y pequeñas empresas y que por ende deben aplicar las NIIF para Pymes.
A Mantenidos para la venta en el curso normal de las operaciones. Seccion 13 inventarios Eduardo E. Productores de productos agrícolas y forestales. Las micro pequeñas y medianas empresas. Material de formación sobre la NIIF para las PYMES versión 2010-2 2 NIIF para las PYMES La NIIF para las PYMES tiene como objeto aplicarse a los estados financieros con propósito de información general de entidades que no tienen obligación pública de rendir cuentas véase la Sección 1 Pequeñas y Medianas Entidades.
Sección 7 niif para pymes estado de flujos de efectivo. Mapa Conceptual Seccion 13 Niif Para Pymes Necto. En el glosario se definen los equivalentes al efectivo como inversiones a corto plazo. Save to Library. Negocios en la NIIF para Pymes en sección 13 son activos poseídos para ser vendidos en el curso normal del negocio2 entre otros en ésta última norma amplia el concepto abarcando también los bienes intangibles considerando la prestación de servicios utilizándose suministros y materiales para el desarrollo de ésta.
Inventarios incluidos en la Sección 13 de las NIIF para PYMES - Mazars - Uruguay. EN PROCESOS DE PRODUCCION inventarios de productos en proceso En forma de Materiales o Suministros Inventarios de materias prima Esta sección se aplica a todos los inventarios excepto a. NIIF para las Pymes Sección 30 Conversión de la Moneda Extranjera Alcance de esta sección. Las obras en proceso. Sección 13 IFRS para PYMES.
Intermediarios que comercian con materias primas cotizadas. Documento Adobe Acrobat 3593 KB. De niif para pymes seccion 7 de niif para pymes. 301 Una entidad puede llevar a cabo actividades en el extranjero de dos formas diferentes. Introducción a los requerimientos.
Sección 13 inventarios lestradae3. Dicho en otras palabras el reconocimiento es la contabilización mediante partidas contables y la medición es la valoración monetaria que se contabilizará mediante un registro contable al registrar el valor monetario se considerará el importe menor. 35 secciones de NIIF para PYMES. By Isley Sabogal 5. El objetivo de los estados financieros.
El resumen muestra las. Mapa Conceptual De La Niif Para Pymes Seccion 13 ensayos y trabajos de investigación. Resumir la sección 3 de las normas internacionales de información financiera para pequeñas y medianas empresas. Publican Estados Financieros con propósito. Niif para las pymes sección 11 instrumentos financieros básicos alcance de las secciones 11 y 12.

Mapa Conceptual Seccion 13 Niif Para Pymes Demi Mapa

Mapa Conceptual Seccion 13 Niif Para Pymes Demi Mapa

Seccion 13 Niif Para Pymes By Melissa Mendieta
Mapas Mentales Niif Para Pymes Pdf

Mapa Conceptual Seccion 13 Niif Para Pymes Demi Mapa
Mapa Mental Seccion 13 Pdf Costo Distribucion Comercial

Mapas Mentales Niif Para Pymes

Mapa Conceptual Seccion 13 Niif Para Pymes Demi Mapa

Mapas Mentales Niif Para Pymes
Post a Comment for "Mapa Conceptual Seccion 13 Niif Para Pymes"