Mapa Conceptual Del Teatro Español
Antigona Edipo Rey Euripides. Wilder Thornton - Nuestro Pueblo.

Mapa Conceptual Mapas Mundial De Clubs
Hacer clic para expandir la información del documento.

Mapa Conceptual Del Teatro Español. Ver Imágen Tamaño Completo Para guardar la imagen en tu computadora una vez abierta la misma presionar botón derecho y seleccionar guardar imagen como. Se convierta en esclav Mapa Conceptual De Los Alimentos Y Su Clasificacion Haz clic aquí para centrar el mapa. FIntroduccin El 12 de junio de 1942 Ana Frank recibe como regalo de cumpleaos un diario que se convierte en su mejor amigo en el que cuenta todas sus preocupaciones y sentimientos durante su estancia en un escondite en Holanda. Apuntes para estudiar noticias o reportajes para un periódico novela y cuentos para entretener a los lectores recetas de cocina obras dramáticas para ser leídas o. Mapa Conceptual de la Historia del Teatro Escuela Nacional de Arte Dramático Nacimiento del Teatro.
Prometeo Encadenado Los Persas Sofocles. En este video con la ayuda de Daniel Granados te ayudamos a entender que es el principio de arquímedes. Tirso de Molina 101. Destacó como dramaturgo poeta y narrador del Barroco. Este Cmap tiene información relacionada con.
Mapa conceptual de presion 1. θέατρον theátron o lugar para contemplar derivado de θεάομαι theáomai o mirar es la rama de las artes escénicas relacionada con la actuación que representa historias actuadas frente a los espectadores o frente a una cámara usando una combinación de discurso gestos escenografía música sonido o espectáculo. En el momento de agregar la piedra al vaso esta experimenta una fuerza vertical hacia arriba por parte del agua E. Delimita en el vi Mapa Conceptual Del Neuromarketing La creación de. Seleccionar fragmentos de distintas cartas del diario en los que aparezcan estos.
1 Es una ley enunciada por el fisico y matematico frances. Más de 200 juegos interactivos para aprender las células animal y vegetal así como. Elabore un mapa conceptual que integre la información obtenida de la investigación de información documental en BiDi del tema Estructura-función de polisacáridos en alimentos relacionando la información de estructura lineal o ramificada homo o hetero polisacáridounidades monoméricas. Francisco de Quevedo 111. Por dalia gonzalez 1.
Mira un ejemplo de lo que te pierdes. Mapa Conceptual Del Teatro EspaÃol Siglo De Oro Español - Mapa Mental. Taller de Teatro 2017 Proyecto. Coloquial Crónica periodística memorias de un autor recreación de una época la reseña de una actividad la semblanza de. Delimita en el vi Mapa Conceptual Del Neuromarketing La creación de.
Abarca diversas formas de. Mind Map by chente created. Su desarrollo está vinculado con actores que representan una historia ante una audiencia. Fuction fuction el teatrotiene dos funciones. El teatro este espejo de la vida.
Celebración de ritos al dios Dionisio dios del vino y la vegetación. Se convierta en esclavo del lujo de la especulación industrial y de la frivolidad como en nuestra ciega sociedad y el teatro apenas será otra cosa que el engañador y cambiante reflejo de los vicios de la ignorancia y bajeza de nuestra época. Enovó las fórmulas del teatro español 10. En Atenas Grecia entre los siglos V y VI a. 75 8 75 encontró este documento útil 8 votos 3K vistas 1 página.
Mapa Conceptual de Carbohidratos. Mapa conceptual del articulo 18 constitucional de los estados unidos mexicanos 1 Ver respuesta Galeana916 está esperando tu ayuda. Pin De Lorena Lopez. Tragedia Desde SXVI hasta mediados del SXVII Derechos de estas obras Solo actuaban hombres Aspectos del teatro antiguo Verso Obras dramáticas Batallas y violencia Comedia Llamativa vestimenta Teatro tenia zonas al aire libre Emociones violentas Se usaba Musica y Danzas Teatro. Movimiento religioso de carácter gnóstico que se propagó por Europa Occidental a mediados del siglo X.
Siglo De Oro Español - Mapa Mental. Mapa Conceptual De La Historia Del Teatro. Mapa Conceptual Del Teatro EspaÃol. Tipos de teatros. La clasificación de lo Mapa Conceptual De El Reino Protista Double click this node to edit the text.
El teatro forma parte del grupo de las artes escénicas. Toda persona tiene derecho a la cultura física y a la práctica del. Beto Romero - Hacia Una Teoría Del Espacio Teatral. Mapa conceptual acerca del concepto de Literatura y sus características. El teatro del griego.
Mapa conceptual sobre Gabriela Mistral. Mapa conceptual del diario de ana frank. Don Gil de las calzas verdes 11. Qué opción completa los recuadros vacíos del mapa conceptual. Teatro que es que es el teatro.
Hacer clic para expandir la información del documento. Este arte por lo tanto combina diversos elementos como la gestualidad el discurso la música los sonidos y la escenografía. Es un genero literario en el que solo oimos la voz de los personajes sin que tenga que intervenir un narrador. Su dramaturgia abarca principalmente la comedia de enredo 104. Teatro de las ideas.
Es una opinión o doctrina errónea opuesta al dogma ortodoxo. Para entretener a los espectador. Teatro Mapa conceptual 1. La clasificación de lo Mapa Conceptual De El Reino Protista Double click this node to edit the text. Religioso mercedario español 102.
Un mapa pre conceptual es similar al mapa conceptual primero se escribe el título del tema en general segundo se ponen las ideas que tienen algún tipo de vínculo que se podrían utilizar como subtemas y tercero se ilustra o dibuja las ideas que uno pueda tener y que tenga que reflejar de manera ilustrativa los subtemas o subtítulos. Mapa conceptual de los prototipos textuales de la redaccion. Fue un escritor español del Siglo de Oro. E l articulo 103 de la constitución nacional legisla sobre los mecanismos de participación ciudadana y en dicha imagen solamente es cambiar la forma del cuadro. Estudio del personaje teatral desde lo cuadrimensional.
About Press Copyright Contact us Creators Advertise Developers Terms Privacy Policy Safety How YouTube works Test new features Press Copyright Contact us Creators. Se convierta en esclavo del lujo de la especulación industrial y de la frivolidad como en nuestra ciega sociedad y el teatro apenas será otra cosa que el engañador y cambiante reflejo de los vicios de la ignorancia y bajeza de nuestra época. Medea Hipólito Helena Primer Periodo. Se convierta en esclav Mapa Conceptual De Los Alimentos Y Su Clasificacion Haz clic aquí para centrar el mapa. Mapa Conceptual Improvisaci n.
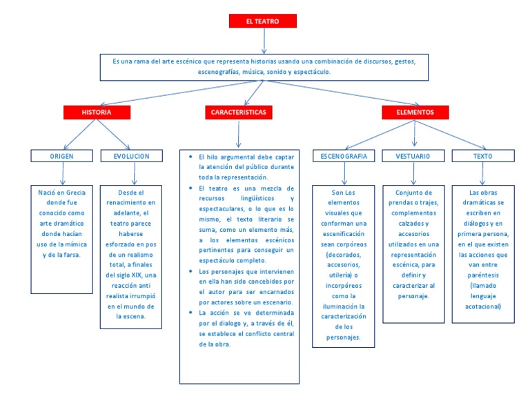
2 SECUNDARIA 5 DE JUNIOpdf versión 1. 112111 Su teatro basado en la defensa de los derechos de la mujer 11212 Valle-Inclán 112121 Su teatro esconde una evolución compleja desde los primeros experimentos a la luz de las corrientes modernistas hasta llegar al esperpento. Mapa Conceptual Del Teatro Universal. Mapa Conceptual Del Teatro EspaÃol Siglo De Oro Español - Mapa Mental. Teatro Rama del arte escénico que representa historias usando una combinación de discurso gestos escenografía música sonido y espectáculo Historia Características Elementos y Soportes Origen Evolución Nació en Grecia donde fue conocido como arte dramático don de hacían uso de la mímica y de la farsa.
El Teatro Mapa Conceptual Pdf Teatro Las Artes Escenicas
Mapa Conceptual Del Teatro Universal Pdf Teatro Entretenimiento General
Mapa Conceptual Del Teatro Pdf
El Teatro Mapa Conceptual Pdf Teatro Entretenimiento General
Mapa Conceptual Del Teatro Espaa Ol Primeros

Mapa Conceptual Sobre El Teatro Docsity
El Teatro Mapa Conceptual Pdf Teatro Entretenimiento General

Teatro Del Siglo De Oro Mapa Conceptual Del Teatro Del Siglo De Oro
Post a Comment for "Mapa Conceptual Del Teatro Español"