Cuadro Sinoptico De Procesador De Textos
1 Nombre del profesor. Un cuadro sinóptico con el tema de procesadores de texto.

3 3 Mapa Mental Procesadores De Texto Portafoliosop
Cuadro comparativo de los tipos de procesadores de texto.

Cuadro Sinoptico De Procesador De Textos. Un procesador de texto no es más que un software informático que generalmente se utiliza para crear y editar documentos. Investigación procesador de 20102015 texto y. Inserta diagramas interactivos en tus presentaciones de PowerPoint para mantener el interés de tu audiencia. Cada uno de los rectángulos es un nodo. Adaptarse al nivel del lector.
1 Ver respuesta Publicidad Publicidad monzeCM15 está esperando tu ayuda. Para compartir en classroom debes iniciar sesión. - Emplea un cuadro comparativo sobre las diferentes barras de los procesadores de texto sus tipos y generalidades. Cuadros sinópticos con los tipos de textos. Tipos de Procesadores de Texto.
Arrastra tu cuadro sinóptico online completo a documentos de Word para complementar la documentación llena de texto. Area de Menú 21. 47 Cuadro Sinoptico De Procesador De Textos Image 47 Cuadro Sinoptico De Procesador De Textos Image. MonzeCM15 monzeCM15 04112021 Informática Bachillerato contestada Un cuadro sinóptico con el tema de procesadores de texto. Procesadores de Texto - Mapa Mental.
Compartir en Twitter Compartir en Facebook Compartir en Pinterest. Recibe ahora mismo las respuestas que necesitas. Pueden elaborarlo con cualquier procesador de texto que venga integrado en sus tabletas. Otros Sistemas de software usan botones muy parecidos para. No dudes en dejar tu comentario.
TIENE LA FACILIDAD DE ESCRIBIR O. Un cuadro sinóptico es simplemente un resumen esquematizado de un tema en particular en el cual se representan la idea principal las ideas. Microsoft usa muchos de estos mismos botones en otras aplicaciones. PAra entender que es un texto argumentativo podemos remontarnos a los tipos de texto que existen ya que de esa manera es más entendible. CUAL ES LA VENTAJA DE LOS PROCESADORES DE TEXTO.
Los textos son la unidad de carácter lingüístico formados por un conjunto de enunciados con una estructura interna determinada. Aprendi a poner en un cuadro sinoptico lo que quiero aprender en word Publicado por. Explica por medio de un esquema Mapa conceptual cuadro sinóptico los tipos de procesadores de texto con sus características principales. PLANTILLA DE CUADRO SINÓPTICO Nombre. Por JUAN CARLOS DOMINGUEZ CUEVAS - hace 3 años.
Mapa conceptual Procesadores de Texto. QUÉ ES UN PROCESADOR DE TEXTO. Cuadro sinoptico de procesador de textos. Desventajas Blog de notas-Es un procesador de textos básico-posee pocas herramientas. Añade tu respuesta y gana.
Cuadro sinoptico de procesador de textos. CUESTIONARIO SOBRE EL PROCESADOR DE TEXTO. -Es el procesador de textos que en la actualidad está más difundido gracias a que posee una facilidad de uso en todas sus versiones. Cuadros sinópticos sobre el texto argumentativo. En la práctica un procesador de textos funciona como una máquina de escribir.
Cuadro sinóptico sobre la producción de textos escritos. 21 Mapa Sinoptico Creativo Most Popular. 4215010734 Nombre de la unidad. 349 usuarios buscaron estas tareas del colegio para responder el mes. Solicitarles que realicen un cuadro sinóptico sobre su tema de investigación y lo elaboren en algún formato digital para compartirlo con sus compañeros a través de sus tabletas.
Gabriel Antonio Mejía Rodríguez Matrícula. Podemos ver el siguiente cuadro comparativo entre los diferentes tipos de texto que existen. 47 Cuadro Sinoptico De Procesador De Textos Image 47 Cuadro Sinoptico De Procesador De Textos Image. ESQUEMA Y CUADRO SINOPTICO DEL PROCESADOR DE TEXTOS Publicadas por Leonardo Esquivel a las 1652. - Investiga acerca de 2 de los software que pertenecen a procesadores de texto que existen en el mercado y mediante un cuadro enumera las.
Los procesadores de texto se clasifican en Microsoft Word Word perfect WordPad Crypt edit block de notas abiword tiny easy Word lotus Word Pro Wordstar writter de open office Koffice y Google Docs. 53 Mapas Conceptuales En Word Bonitos Simple 53 Mapas Conceptuales En Word Bonitos Simple. ES UN PROCESADOR PARA CREAR DOCUMENTOS DE TEXTO EN DISTINTOS FORMATOS EL PROGRAMA PUEDE VARIAR DEPENDIENDO DEL FABRICANTE O LA VERSIÓN. Lunes 16 de febrero de 2015. Mapa Conceptual Procesador de Texto.
Un procesador de textos es un programa utilitario que permite editar dar formato y manejar textos. TEXTO REDACCIÓN PROCESO DE PRODUCCIÓN DE TEXTOS ESCRITOS Requisitos Transmitir ideas claras y ordenadas. Mapa conceptual procesador de texto. A la hora de escribir cualquier tipo de texto se tiene que definir cual va a ser el sentido y como podemos describir lo que queremos contar. A continuación redactaré todo lo que debe ir en el cuadro sinóptico sobre las características más importantes de los procesadores de texto.
Solicitarles que realicen un cuadro sinóptico sobre su tema de investigación y lo elaboren. La barra de herramientas Estándar contiene obviamente los botones para los comandos más usados llamados estándar. Con nuestros complementos de Microsoft puedes incluir tus gráficos fácilmente en Word Excel PowerPoint y Teams. Sin embargo dispone de más recursos para facilitar y agilizar la escritura y finalización del texto. José Armando Correa Villamayor Fecha de aplicación.
80 Mapas Conceptuales En Word Ejemplos PNG 80 Mapas Conceptuales En Word Ejemplos PNG. Cuadro sinoptico de procesador de textos QUE HICEun cuadro sinoptico con los conceptos principales que me gustarian aprender de word QUE APRENDI. Tipos de procesadores de texto. Enviar esto por correo electrónico BlogThis. Crear un mapa mental.
Una de las facilidades es la posibilidad de alteración de los documentos creados insertar y corregir párrafos sustituir palabras entre otras opciones. Mapa co Top Trending Mapa Conceptual Del Sistema Urinario The Latest. Algunas de las características o funcionalidades de los procesadores de texto son las. Procesadores de Texto - Mapa Mental.

Cuadro Sinoptico Sobre La Produccion De Textos Escritos

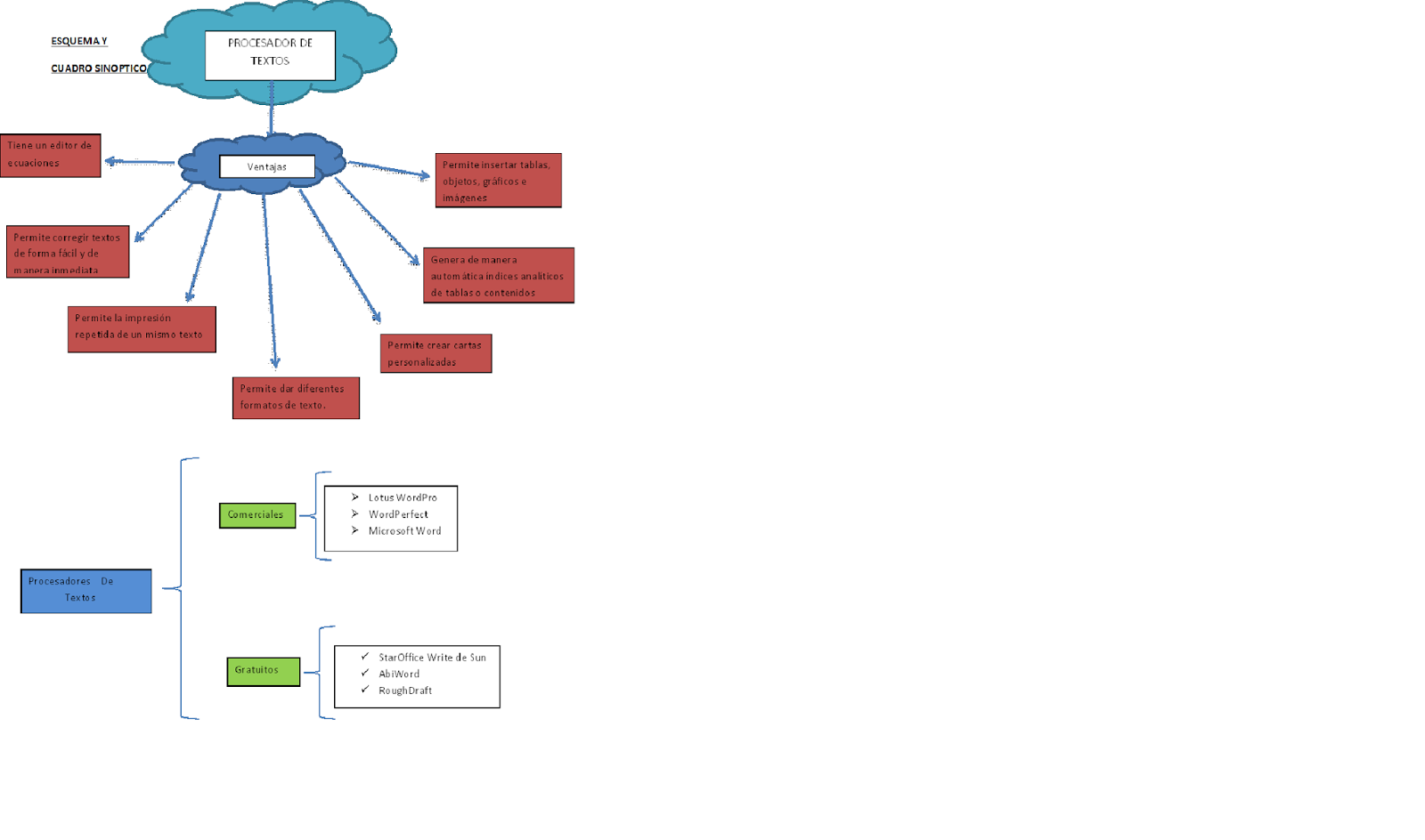
Un Poco De Informatica 2 Esquema Y Cuadro Sinoptico Del Procesador De Textos
Historia De Los Procesadores De Texto Mapa Mental

Mapa Conceptual Procesador De Texto

Cuadro Sinoptico De Procesador De Textos Raja Komputer
Mapa Conceptual De Procesadores De Texto Raja Komputer
Procesador De Textos Mapa Mental Amostra

Post a Comment for "Cuadro Sinoptico De Procesador De Textos"